On November 29, 2021, the Jiangxi Provincial Public Resources Trading Center announced that the construction of the main project of the Suichuan-Dayu Expressway project from Shangyou to Dayu section won the bid. Yu high-speed construction project!
Project Overview
The new construction of the Suichuan-Dayu Expressway has been included in the “10 vertical 10 horizontal 21 joints” section of the “Jiangxi Provincial Expressway Network Planning and Revision (2018-2035)”. Expressway from the city (Jiangxi, Hubei) to Dayu (Gan-Yuejie). The project route starts near Yishan Village, Duiziqian Township, Suichuan County (stake number K195+120), at the end of Yichun-Suichuan Expressway under construction, and passes through Suichuan County, Ji'an City, Shangyou County, Chongyi County, Ganzhou City, and Dayu The county is finally at the toll station (stake number K319+494) of the main line of Nankang-Dayu Expressway in Dayu County, Ganzhou City, which is docked with the T-crossing hub of Kangda Expressway. The route passes through two cities and 4 counties, with a total length of 127.056 kilometers, and a total estimated investment of approximately 24.44527 billion yuan.

The construction of the project is of positive significance for improving the expressway network in Jiangxi Province, realizing the high-quality development of the old revolutionary base, integrating into the One Belt One Road, connecting with the Guangdong-Hong Kong-Macao Greater Bay Area, and accelerating the rise of Jiangxi in the central region. Construction funds come from local government special bonds, project units self-raised and other financing methods.
Successful bid information

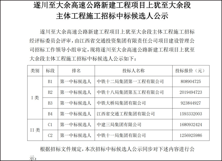
www.seetao.com Congratulations to China Railway 12th Bureau Group First Engineering Co., Ltd., China Railway 18th Bureau Group Fifth Engineering Co., Ltd., China Railway Bridge Bureau Group Co., Ltd., Jiangxi Provincial Transportation Engineering Group Co., Ltd., China Construction Third Bureau Group Co., Ltd. , China Railway Eleventh Bureau Group Co., Ltd. welcomes the order! Editor/Sang Xiaomei
Comment
Write something~