On April 13-14, 2022, the Development and Reform Commission of Guangdong Province successively issued a series of announcements about the newly-built East Guangdong Intercity Railway, one ring and one ray, from Jieyang South to Jieyang, Chaozhou East to Shantou, Chaoshan Airport to Jieyang South, and Chaozhou East to Chaoshan Airport. Section 4 project feasibility study reports will be publicized before approval, and the feasibility study will be approved soon after the publicity period expires.
According to reports, the East Guangdong Intercity Railway consists of five lines, one ring and one ray. The feasibility study for the section from Shantou to Chaoshan Airport has been approved at the end of 2021, and the preliminary section has started. So far, the feasibility studies of the East Guangdong Intercity Railway Project have all been approved.

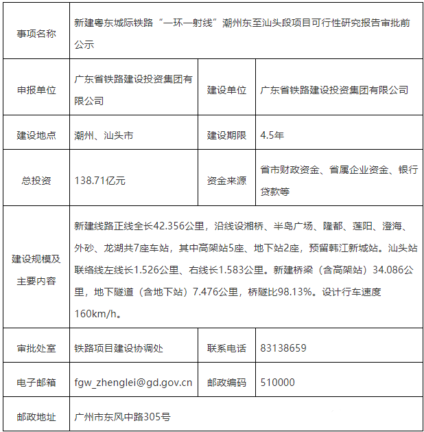
Chaozhou East to Shantou Section
The main line of the new line has a total length of 42.356 kilometers. There are 7 stations along the line, including Xiangqiao, Peninsula Square, Longdu, Lianyang, Chenghai, Waisha and Longhu, including 5 elevated stations and 2 underground stations. Hanjiang New Town is reserved. stand. The left line of Shantou Station is 1.526 kilometers long and the right line is 1.583 kilometers long. The new bridges (including elevated stations) are 34.086 kilometers, and the underground tunnels (including underground stations) are 7.476 kilometers, with a bridge-to-tunnel ratio of 98.13%. The design speed is 160km/h. The total investment of the project is 13.871 billion yuan, and the construction period is 4.5 years.

Jieyang South to Jieyang Section
The main line of the new line has a total length of 12.242 kilometers. There are 3 stations in Huangqishan, Qining and Jieyang along the line, including 1 elevated station, 1 underground station and 1 ground station. The new bridges (including elevated stations) are 6.295 kilometers, and the underground tunnels (including underground stations) are 4.464 kilometers, with a bridge-to-tunnel ratio of 87.9%. The design speed is 160km/h. The total investment of the project is 4.294 billion yuan, and the construction period is 4.5 years.

Chaoshan Airport to the southern section of Jieyang
The main line of the new line has a total length of 15.520 kilometers. There are 4 stations along the line, including Fort, Yuhu, Changmei and Jieyang South Stations, including 3 elevated stations and 1 underground station. 10.275 kilometers of new bridges (including elevated stations), 5.049 kilometers of underground tunnels (including underground stations), and a bridge-to-tunnel ratio of 98.74%. The design speed is 160km/h. The total investment of the project is 5.571 billion yuan, and the construction period is 4.5 years.

Chaozhou East to Chaoshan Airport Section
The main line of the new line is 24.636 kilometers long. There are 6 stations along the line, including Chaozhou East, Ruyi, Fuyang, Chaoshan, Jieyang Airport T2 (reserved) and Chaoshan Airport, including 3 elevated stations and 3 underground stations. 17.376 kilometers of new bridges (including elevated stations), 7.047 kilometers of underground tunnels (including underground stations), and a bridge-to-tunnel ratio of 99.14%. The design speed is 160km/h. The total investment of the project is 9.269 billion yuan, and the construction period is 4.5 years. Editor/He Yuting
Comment
Write something~