近日,中国交建发布重磅公告,近日,华夏基金收到中国证监会出具的《关于准予华夏中国交建高速公路封闭式基础设施证券投资基金注册的批复》,准予注册基础设施公募 REITs。

首单央企高速公路REITs项目
这就意味着中国大陆基础设施公募REITs即将迎来第12单产品。并且作为2022年首单获批的基础设施公募REITs,也是首单央企高速公路REITs产品,华夏中国交建REIT自申报以来就备受关注。同时也标志着中交集团参与基础设施公募REITs产品试点工作取得重大进展。
关于REITs之前已经说过多次了,这里就不赘述了。我们都知道,基础设施公募REITs是基础设施投融资机制的重大创新,其将稳定、长期的基础设施资产推向资本市场,为投资人提供可长期配置、稳定分红、透明管理的金融产品,为我国资本市场提供有效补充,最终引导、聚集社会长期限资金投资我国鼓励的新型基础设施等重点领域,促进构建国内大循环格局的持续建设发展。
尤其是在中国新旧动能增长方式转换的关键时刻,发行基础设施公募REITs深度契合中国金融供给侧结构性改革的需求,对于贯彻落实党中央重大战略部署,促进高质量发展、降低实体经济杠杆、完善储蓄投资转化机制、提高直接融资比重、提升资本市场服务实体经济质效等,都具有十分重要的意义和作用,也彰显了中国交建的央企担当。
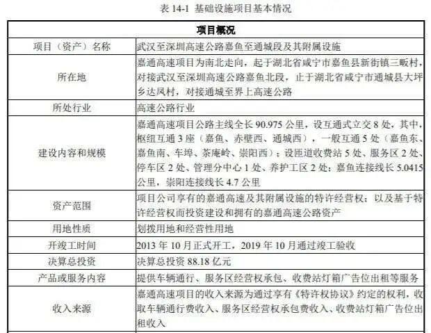
本次发行产品的底层基础资产为中交投资、中交二航局和中交二公院持有的湖北省境内武汉至深圳高速公路嘉鱼至通城段项目。项目概况如下图:

武深高速是串联我国中部和南部区域的运输大通道,沿线人口众多、经济发达,路网通行需求旺盛,服务于“十四五”规划中提出的“中部发展战略”,对促进武汉城市圈经济一体化和沿线经济社会协调发展意义重大。其中,嘉通高速所(决算总投资88.18亿)在的南北大通道重要性强但通道相对狭窄,在D字形区域内,武深高速较京港澳高速在通行距离、通行时间、综合通行成本、通行体验上更具有比较优势,将带动本项目交通量和经营效益持续提升。

中交基建REITs大战略
在之前的文章中多次谈过,目前我国的基础设施投资面临“钱紧”,地方政府通过传统的负债融资方式发展的空间逐渐变小。因此,通过创新融资工具盘活我国巨量优质存量基础设施资产,释放沉淀资金投资新项目成为合理选择。据基建通大数据统计,截至2021年底,我国基建投资累计额超170.7万亿,这就为REITs提供了丰富的底层投资资产。
大家可以看到,此次中国交建88亿的嘉通高速作为央企首单高速公路REITs产品,可谓是意义非凡。尤其是本次发行产品的主要原始权益人的中交投资,其在高速公路领域已有十五年投资建设运营经验。截止2020年底,中交投资累计签订投资项目超过90个、投资合同额超5000亿元,累计完成投资额约2150亿元;并且作为中交集团对外投资平台,一直立足“两个大局”、心怀“国之大者”,以高质量发展为中心,以打造“四个一流平台”为总体目标加快转型升级。
此次基础设施公募REITs产品试点工作取得的战绩,为打造中交集团高速公路类资产上市平台打下了坚实的基础。是中交集团落实交通强国建设试点任务,以改革和创新推动自身高质量发展的重要举措,也是中交集团落实“十四五”规划的关键行动。通过搭建基于公募REITs投融资上市平台,中交集团将全面打通存量资产盘活通道,打造全周期资本运作模式,持续优化公司财务结构,增强企业发展新动能。
当然,这也充分展示了中国交建强大的创新能力。中国交建一小步,中国基础设施REITs一大步!(转载请注明见道网www.seetao.com)见道网工程栏目编辑/桑晓梅、设计/王霞
评论
写点什么吧~