水利工程建设关乎人民最基本的生活保障,中央财经会议表示,要构建现代化基础设施体系,为全面建设社会主义现代化国家打下坚实基础。强调要加强交通、能源和水利等网络型基础设施建设,要适度超前布局有利于引领产业发展和维护国家安全的基础设施。


国务院、国家发改委、水利部近期均发文要求加快推进150项重大水利工程建设进度。
从总量上看,2019-2021年,全国水利建设投资完成额7260/7700/7576亿元,年均值7512亿元。2022年中国水利建设投资增速强劲。1-3月,全国完成水利投资1077亿元,同比增加35%。在资金支持上,2022年通过一般公共预算安排1507亿元,其中水利发展资金达到606亿元;通过政府性基金安排572亿元,为2022年扩大水利投资创造了有利条件。
3月29日,国常会决定新开工一批条件成熟的水利工程,包括重大引调水、骨干防洪减灾、病险水库除险加固、灌区建设和改造等。这些工程加上其他水利项目,全年可完成投资约8000亿元。
4月8日,水利部表示,重大水利工程每投资1000亿元,可以带动GDP增长0.15个百分点,新增就业岗位49万。

重大水利工程吸纳投资大、产业链条长、创造就业机会多,在保障国家水安全、推动区域协调发展、拉动有效投资需求、促进经济稳定增长等方面具有重要的作用。
水利投资聚焦四大方向
水利工程用于控制和调配自然界的地表水和地下水,共分为八个细分领域,其中“防洪工程”与“水资源工程”(农田水利工程与供水工程)投资占比达80%。目前,水利建设投资主要来自于财政资金的投入。
水利工程细分领域:

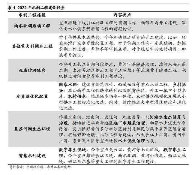
“十四五”期间水利投资主要聚焦四个大方向:防洪减灾、供水保障工程、水生态修复、智慧水利。
从分类上来看,供水工程和防洪减灾仍是“十四五”水利工程投资的主基调,分别占当前15个省市水利投资规划总额的50.4%/29.0%。
此外,智慧水利被提及较多,个别省份如浙江、广东已将智慧水利单独列为水利工程的投资类别。

智慧水利的最大特点在于江河流域横纵跨度大。构建数字孪生流域首先需要获取各大江河流域实时状态信息,布局大量传感器并快速精准传输相关数据是建设智慧水利的基石。
水利工程产业链
从产业链来看,水利工程项目包括了水利工程设计、水利工程施工和水利工程养护。
水利工程设计是指为达到一定的水利目标而制定的工程方案、建筑物和实施方法以及经费预算等工作,由具有水利设计资质的公司承担,水利设计资质分为甲级、乙级、丙级和丁级。
水利工程施工是按照设计提出的工程结构、数量、质量、进度及造价等要求修建水利工程,由具有水利施工资质的公司承担,水利工程总承包资质分为特级、一级、二级和三级。
水利工程养护是指对水利工程进行养护和岁修,维持、恢复或局部改善原有工程面貌,保持工程的设计工程。

水利工程行业的总承包资质主要包括水利水电工程施工总承包以及港口与航道工程施工总承包两个资质,其中特级资质数量稀少,均为国有企业所有。
其中,水利水电工程施工总承包特级资质绝大部分掌握在“中国电建”旗下子公司以及“葛洲坝”旗下的子公司手中。
在水利工程领域,中国电建2020年在大中型水电站建设市场份额超过65%,中国能建截至2021年6月在水电工程领域施工市场份额超过30%,在大型水电工程领域施工市场份额超过50%。

头部建筑央企国企是基建主力军,在稳增长压力下,预计其收入增长速度将对基建增速形成有力支撑。
该领域主要相关厂商中,葛洲坝的PPP业务稳步推进,布局水务环保;苏交科有平台模式+设计咨询业)、粤水电受益轨交水利建设加速,布局清洁能源。
水利工程领域中国电建和中国能建份额高:

水利工程落地利好管道投资
水利工程落地使得管道投资具备广阔的市场空间。管道工程投资额大约占供水工程总投资额的30%。
当前15个省市已经出台的水利工程投资规划显示,“十四五”期间投资额合计可达3.2万亿元,比十三五规划的2.43万亿元投资规模多出近1万亿元,且供水工程投资占总投资额的比重为50.4%。
天风证券测算“十四五”期间由水利工程所带来的管道市场规模有望达4744亿元,比“十三五”多出近1100亿元。

发改委表示,将采取多种措施扩大水利工程投资,积极有序推进工程建设,促进重大水利工程在稳定投资和扩大内需中的重要作用。(转载请注明见道网www.seetao.com)见道网战略栏目编辑/许生鹏、设计/王霞
评论
写点什么吧~