2022年10月17日,安徽省交通运输厅发布了沪渝国家高速公路安徽省广德至宣城段改扩建土建工程标评标结果公示,该项目共分为7个标段,项目概算总投资97.48亿元。

项目概况
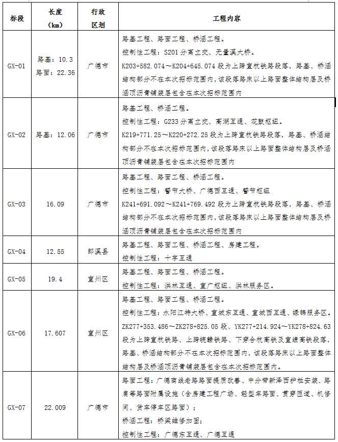
沪渝国家高速公路安徽省广德至宣城段改扩建工程起于广德市桃州镇界牌村附近,经广德城区北、誓节镇、十字镇、洪林镇,止于宣城市宣州区,接拟改扩建的沪渝高速宣城至芜湖段。同步提质改善既有广德南线段。项目全长91.554km,广德南线提质改善段全长22.009km。
界牌枢纽至花鼓枢纽段25.909km采用双向六车道高速公路标准新建,路基宽度34.5米,其余路段65.645km采用双向八车道高速公路标准改扩建,路基宽度42米。起点至宣城东互通段74.930km,设计速度120km/h,宣城东互通至终点段16.624km设计速度100km/h。广德南线22.009km维持原四车道高速公路标准,设计速度100km/h,路基宽度24.5米,对既有路面、桥涵进行维修加固,完善管理、服务设施,按现行标准改造交通安全设施。

广德北线新线段大桥11座、中桥9座、涵洞通道86道;老路改扩建段特大桥1座、大桥5座、中桥25座、小桥19座、涵洞通道328道;广德南线提质改善段大桥1座、中桥5座、小桥14座、涵洞通道93道。现状广德东互通、广德互通、广德西互通、誓节枢纽、宣广枢纽、宣城东互通、宣城西互通共7处互通采用原位改扩建;十字互通采用移位新建;新增界牌枢纽、高湖互通、花鼓枢纽、洪林互通共4处互通;完全利用宣城枢纽互通。设置匝道收费站 8处、监控中心1处、养护工区1处、交警营房2处。新增洪林服务区1处,绿锦服务区原位改建,广德南服务区保留现状。关键词:工程建设资讯、工程施工、工程新闻
招标范围和标段划分:本次招标范围为沪渝国家高速公路安徽省广德至宣城段改扩建土建工程,包含施工、交验、缺陷期修复等工作内容。本次招标划分为7个施工标段,标段划分如下:

计划工期:GX-01、GX-03、GX-04、GX-05、GX-06标计划工期28个月,GX-02标计划工期20个月,GX-07标计划工期12个月。各标段计划进场时间2022年10月;GX-01、GX-02、GX-03、GX-04、GX-05、GX-06标计划开工时间2022年12月1日(以开工令为准);GX-07标为广德南线提质改善段,因交通导改因素影响,施工准备期较长,请承包人综合考虑。缺陷责任期2年。

中标信息
GX-01标段中标人:安徽省路港工程有限责任公司;GX-02标段中标人:中交第三公路工程局有限公司,GX-03标段中标人:中铁隧道局集团有限公司;GX-04标段中标人:中铁二十三局集团有限公司;GX-05标段中标人:贵州桥梁建设集团有限责任公司;GX-06标段中标人:中交路桥建设有限公司;GX-07标段中标人:安徽交控工程集团有限公司。祝贺中标单位!(转载请注明见道网www.seetao.com)见道网工程栏目编辑/赵娥
评论
写点什么吧~