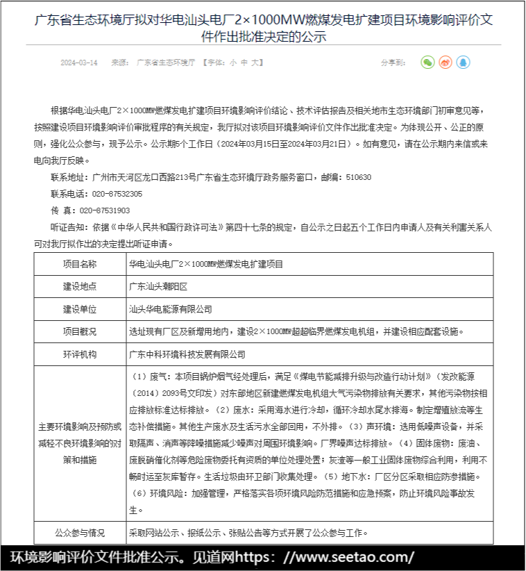
广东省生态环境厅近期公示了关于华电汕头电厂2×1000MW燃煤发电扩建项目环境影响评价文件的批准意向。根据公示内容,该项目计划选址于现有厂区及其新增用地范围内,将建设2台1000MW的超超临界燃煤发电机组,并配备相应的辅助设施,以确保项目的顺利运行和环保达标。

2023年3月22日至24日,华电汕头电厂2×1000MW燃煤发电扩建项目可行性研究报告审查会在汕头市顺利召开,标志着该项目取得阶段性成功,为该项目后续设计、建设等工作的开展奠定了坚实的基础。

项目概况
总投资:项目总投资额为81.9亿元。其中,项目资本金为24.57亿元,占总投资的30%,其余资金将通过银行贷款方式解决。这一投资规模显示了项目的重要性和对地方经济的拉动作用。
项目单位:项目单位申请由华电国际电力股份有限公司广东分公司变更为汕头华电能源有限公司。
项目选址:汕头市潮阳区海门镇东南约4KM的海门角,选址现有厂区及新增用地内,建设2×1000MW超超临界燃煤发电机组,并建设相应配套设施。
建设规模:项目计划利用华电丰盛汕头电厂现有厂址进行扩建,新增2台1000MW国产高效超超临界二次再热纯凝煤电机组。这种超超临界燃煤发电机组具有高效、环保的特点,能够有效提高能源利用效率,降低污染物排放。
技术特点:项目采用的锅炉为超超临界变压运行直流炉,采用水-氢-氢冷却方式,这些都是当前燃煤发电领域的先进技术,有助于提升机组性能和运行稳定性。
环境影响评价:为确保项目的环保性,广东省生态环境厅对该项目的环境影响评价文件进行了严格的审核和评估,并最终拟作出批准决定。这一决策体现了对项目环保要求的重视和公众参与的透明度。

经济社会效益
华电2×1000MW燃煤发电扩建项目环境影响评价文件的获批标志着项目在环保方面得到了官方的认可和支持。环境影响评价是对建设项目可能造成的环境影响进行预测、分析和评估的重要过程,对于提升地方能源供应能力和优化能源结构具有重要意义。随着经济社会的发展,电力需求不断增长,而燃煤发电作为一种重要的能源供应方式,具有稳定、可靠的特点。该项目的建设将有效增加电力供应,缓解电力紧张状况,为地方经济社会发展提供有力的能源保障。同时,通过采用先进的燃煤发电技术,该项目还将有助于降低污染物排放,提高能源利用效率,推动能源结构的优化和升级。项目建设期间将创造大量的就业机会,促进劳动力就业和收入增长。同时,项目的建设和运营将带动相关产业的发展,形成产业链效应,推动地方经济的快速增长。(此文出自见道官网www.seetao.com未经允许不得转载否则必究,转载请注明见道网+原文链接)见道网战略栏目编辑/张丽媛
评论
写点什么吧~