日前,备受瞩目的重庆都市圈环线铁路合川至永川段用地预审工作取得突破性进展,已正式获得自然资源部的批复。这一重大进展,为接下来的可研批复和年内尽早开工建设奠定了坚实基础,为重庆乃至整个地区的交通发展注入了新的动力。

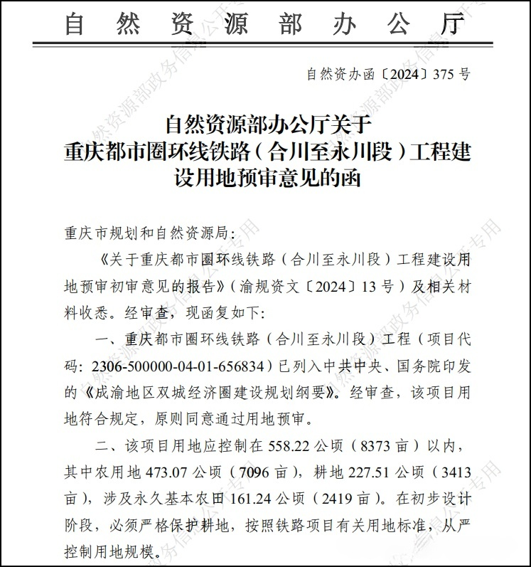
项目用地应控制在558.22公顷以内,其中农用地 473.07公顷,耕地227.51公顷,涉及永久基本农田 161.24公顷。
重庆都市圈环线铁路合川至永川段又称市域郊铁路C8线、西二环线、铁路二环线。该项目已纳入中共中央国务院印发的《成渝地区双城经济圈建设规划纲要》,是构建“四向十廊多径路”出渝铁路物流大通道的重要组成部分。项目经过重庆市合川、铜梁、大足、荣昌、永川五个区。


项目为新建客货共线铁路,全线长156.419公里,分为区间正线和联络线两部分。其中正线工程线路长140.236公里,联络线工程线路长16.183公里,其中,兰渝联络线6.789km,峰高铺联络线4.819km,柏林联络线4.575km。关键词:基建项目、基建工程、中国基建
本项目北端设置兰渝联络线衔接兰渝铁路,南段设置峰高联络线和柏林联络线衔接成渝铁路并连通隆黄铁路,可形成重庆经本线—隆黄铁路对接西部陆海新通道的西通道,并与东通道和中通道共同构建多径路、多分支的“两主一辅”货运通道体系,是重庆西部陆海新通道的重要补充。

同时,本项目通过无缝衔接兰渝铁路对接中欧班列,可吸引西北、川北地区物资经本线—隆黄铁路抵达北部湾出海口。
该项目主要涉及8个车站,其中铜梁东站、大庙站、万古站、双桥站、永川西站和临江站为新建车站,峰高铺站和柏林站为接入原有成渝铁路车站的改建车站。
该项目北连中欧通道,南接西部陆海新通道,其建设具有多重深远意义。它不仅弥补了渝西地区路网的空白,还促进了重庆对西部陆海新通道规划布局的进一步优化,从而大幅提升了通道的货运供给能力。此外,该项目还显著增强了运输组织的灵活性,为整个地区的交通物流发展注入了新的活力。(此文出自见道官网www.seetao.com未经允许不得转载否则必究,转载请注明见道网+原文链接)见道网战略栏目编辑/赵娥
评论
写点什么吧~