 
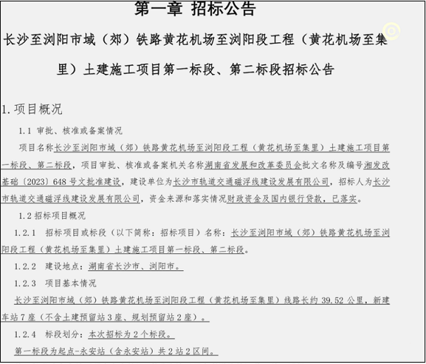
                            近日,长浏快线项目土建施工招标活动正式启动,预示着该项目即将动工。该项目创新性地采用磁浮技术,成为中国第五条、湖南省首条市域磁浮轨道线,预计历经54个月的精心建设后,将于2029年竣工并投入运营。

此磁浮快线全长约39.52公里,连接黄花机场至浏阳市集里区域,沿途规划新建7座车站,另设3座土建预留站与2座规划预留站,旨在极大提升区域交通便捷性。项目分为两个主要施工标段进行,首标段涵盖起点至永安站的线路与站点建设,次标段则负责永安站至利通路站的延伸部分。

设计上,该磁浮快线以高达160公里/小时的时速为特色,线路巧妙融合了高架、地下及穿越山岭的隧道等多种建设形式,其中地下线路约占整体比例的17%,展现了高超的工程技术与环保理念。

随着长沙地铁线路图的最新调整,原长沙机场磁浮快线已正式更名为S2线,并规划与即将建成的长浏快线实现无缝对接,共同构成一条全长约60公里的交通大动脉。这一战略部署不仅加强了黄花机场与长沙南站之间的快速联系,更为浏阳市民开辟了直达长沙市中心的便捷通道,通过地铁换乘,轻松融入长沙都市圈的生活与工作节奏。(此文出自见道官网www.seetao.com未经允许不得转载否则必究,转载请注明见道网+原文链接)见道网战略栏目编辑/蒋明月
评论
写点什么吧~