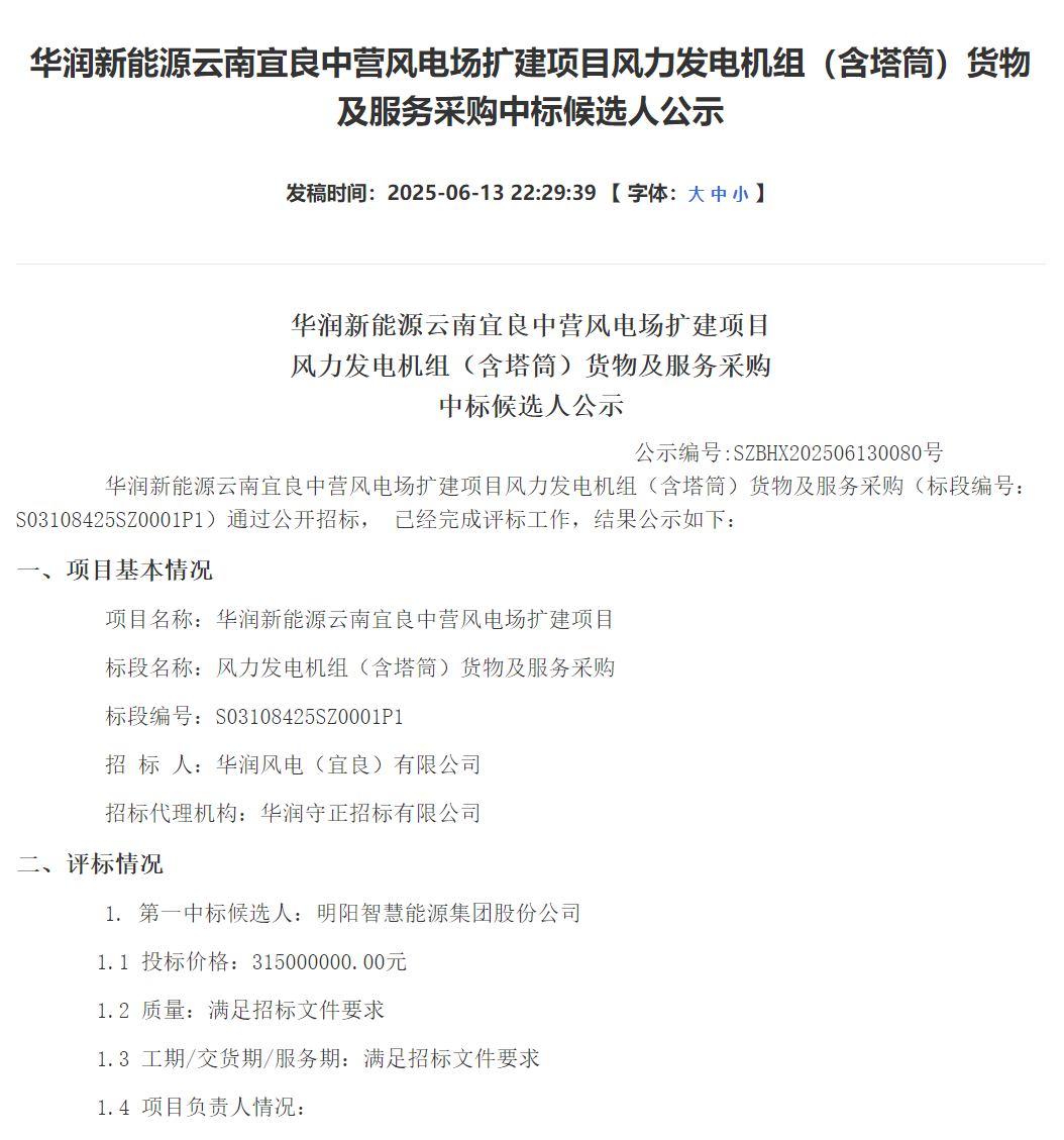
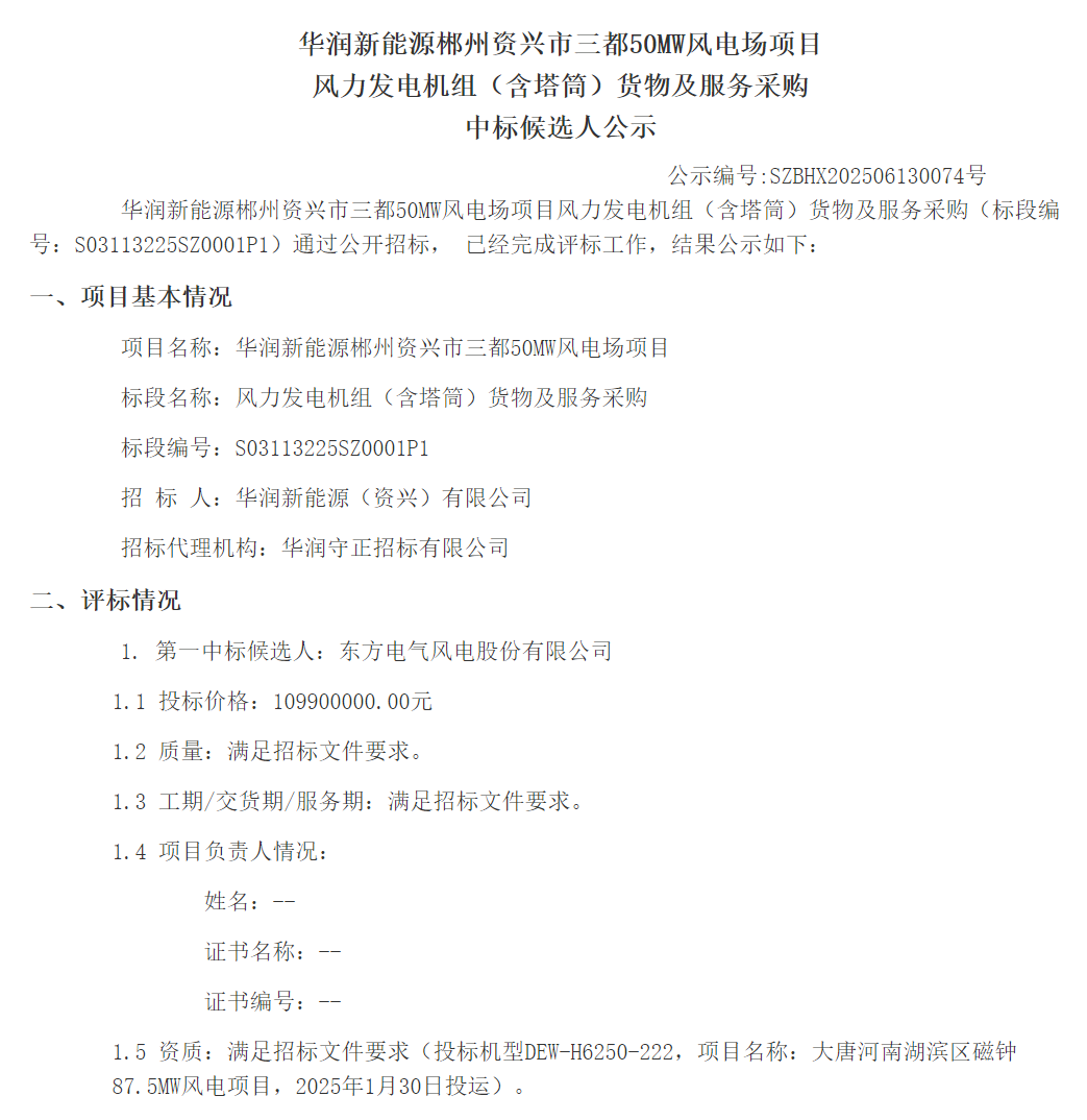
2025年6月13日,中国风电新闻网公示华润三大风电项目机组采购中标候选人,总规模达700MW,包含汕尾红海湾五海上风电500MW及云南宜良中营、湖南郴州资兴陆上风电共200MW。其中,明阳智能预中标 650MW(含全部海上项目及部分陆上项目),东方风电预中标郴州资兴50MW陆上项目。

此次招标中,明阳智能凭借海上风电领域的技术优势,包揽红海湾五500MW海上项目及云南宜良中营150MW陆上项目,合计650MW,占总规模92.8%;东方风电则中标郴州资兴市三都50MW陆上项目。华润此次大规模采购涵盖海上与陆上场景,凸显其在新能源领域的多元化布局。

明阳智能作为国内海上风电领军企业,此次中标进一步巩固其市场地位;东方风电则在陆上市场持续发力。业内分析认为,该项目采购结果反映了风电设备商在不同细分领域的竞争优势,也为华润推进 “十四五” 能源规划提供设备保障。(此文出自见道官网www.seetao.com未经允许不得转载否则必究,转载请注明见道网+原文链接)见道网战略栏目编辑/吴娟
评论
写点什么吧~