2020年8月24日,中国交建发布公告,中交二航局联合3家建企中标广西天峨至北海高速公路项目,总中标金额约85亿元。
天峨至北海公路(平塘至天峨广西段)位于广西河池市南丹县、天峨县,起于黔桂省界南丹县月里镇云阳关附近,顺接贵州的乌当经平塘至天峨高速公路。采用设计速度为100Km/h、路基宽为33.5米的双向六车道高速公路标准。月里连接线设计速度60Km/h,路基宽10.0m,龙腊连接线设计速度60Km/h,路基宽10m。
本项目主线长59.1545km,采用高速公路标准;共设置桥梁24座,总长约11545.5米,其中:特大桥3338.5米/3座、大、中桥8207 米 /21座;设置隧道13座,总长约13593米,全线桥隧比为42.49%。互通式立体交叉3处(含枢纽1 处),服务区2处,停车区1处,养护工区1处,匝道收费站2处;互通连接线2条,总长约4.469公里,采用二级公路标准,其中龙腊连接线长2.769km,月里连接线长1.7km。主要工程数量以批复的施工图设计为准。
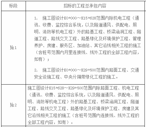
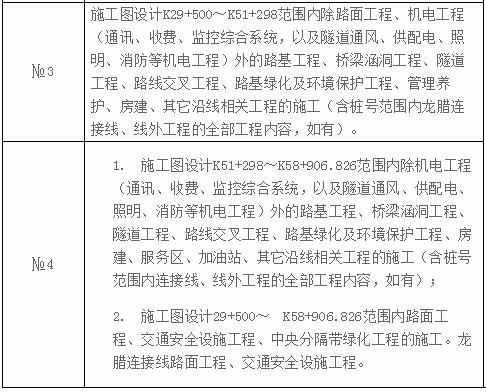
本次招标范围为天峨至北海公路(平塘至天峨广西段)工程的融资+工程总承包,工程总承包范围为:施工图设计除机电工程(通讯、收费、监控综合系统,以及隧道通风、供配电、照明、消防等机电工程)外的其余工程内容,主要包括相应标段桩号范围内主线路基工程、路面工程、桥梁涵洞工程、隧道工程、路线交叉工程、交通安全设施、绿化及环境保护工程、管理养护、房建、服务区、加油站、其它沿线相关工程的施工。
本次“融资+工程总承包”分为4个标段(即№1、№2、№3、№4标段),具体见下表:


贵州省公路工程集团20.97亿斩获№1 标段;四川公路桥梁建设集团19.77亿斩获№2 标段;保利长大工程有限公司24.31亿斩获№3 标段;中交第二航务工程局20.32亿斩获№4 标段。(转载请注明见道网 www.seetao.com )见道网工程栏目编辑/彭雪
评论
写点什么吧~