为加快建设交通强国,推动公路水运工程质量安全水平提升。日前,交通运输部办公厅印发《关于公布平安百年品质工程创建示范项目(第一批)清单的通知》,共87个公路水运工程在建项目入选,一航局参建或承建的10个项目在列。

创建平安百年品质工程旨在深入贯彻落实习近平总书记关于“精品工程、样板工程、平安工程、廉洁工程”的重要指示精神,落实《交通强国建设纲要》工作要求,进一步具体落实好交通强国建设试点工作,全面提升公路水运工程安全性和耐久性,推动交通基础设施高质量发展。
各创建示范项目建设单位需从设计、施工组织、材料、工艺工法、机具装备、检测监测、智能技术应用等方面开展创新创建,充分吸纳借鉴国内外已有做法和创新成果,在合理投入的前提下,形成提升工程安全性和耐久性的创建成果。
这些入选项目有你建的吗?(发文顺序排列)
天津港北疆港区C段智能化集装箱码头工程

位于天津港北疆港区北港池西侧岸线,码头岸线总长1100米。一年来,项目团队用8个月时间完成1号泊位建设和岸线基础土建施工,建设全球首个20万吨级智能化集装箱码头泊位。
以“质量型、效益型、智力型”为原则,从强化“品质理念”、实施“品质管理”、践行“品质施工”、注重“品质创新”四个维度上主动参与融入,在全员中树立“为智慧码头筑造百年基石”的高目标导向。
北京燃气天津南港LNG储备项目(码头部分)

位于天津港大港港区东港池东突堤西北端。工程主要包括高桩墩台结构码头、长抛石斜坡堤结构护岸及疏浚。自2021年5月25日开工以来,水工项目已经完成28根灌注桩施工,质量合格率达100%。
围绕提升现场管理标准化、施工工艺标准化、班组管理标准化、安全防护标准化,细化创建目标和要求,实现责任到人、责任到岗,激发员工工作积极性和争先创优意识。
京秦高速公路遵化至秦皇岛段

位于河北省秦皇岛市境内,全长约22.027千米,是主要以路基桥涵隧道土建工程为主的双向六车道高速公路。
倡导工程全生命周期集成化管理,推进建筑信息模型(BIM)技术应用,持续打造“智慧工地”;推行班组首次作业合格确认制等,强化班组标准化、规范化建设。
吉黑高速山河(吉黑省界)至哈尔滨(永源镇)段

一航局承建标段位于黑龙江省五常市杜家镇,全长11.5千米。主要施工项目包括路基土方填挖、路面基层摊铺、边坡防护工程、环保与绿化工程、排水工程等。
秉持“坚持原则、守住底线、穿透管理、全面帮助、实现共赢”二十字管理方针,不断探索和实践联营项目管理模式,实现对项目的全面监督、帮扶与服务。
信江航运枢纽工程

位于江西省上饶市余干县白马桥乡,是以航运为主、兼顾发电等综合利用的航电枢纽工程。
推行网格化管理、一线班组标准化、工点标准化、首件n+制、科技攻关等举措,不断完善提升现场标准化施工程度和文明形象。
上海至武汉高速公路无为至岳西段

起于安徽无为县,终于安徽岳西县,接马堰枢纽互通并入合安高速,是上海至武汉高速公路的一部分。一航局承建标段全长28.69千米,施工内容包含桥梁、涵洞、预制梁等。
充分利用信息化智能监测系统,多次开展高墩施工风险辨别专项安全培训,每月开展一类现场隐患专项自查自纠活动,确保安全形势平稳可控。
翔安大桥(厦门第二东通道工程)

一航局承建标段全长3506.6米,根据工程施工特点分为海中区(钢箱梁),浅滩区(现浇箱梁),互通区包括主线1394米,匝道10条,地面辅道5条,隧道1条,构件预制场,墩台83件。
以施工技术先进化、施工控制精细化、施工管理标准化为抓手,在确保安全文明施工的前提下,重点在质量、效率、环保等方面加大统筹和监管力度。
深圳至中山跨江通道

继港珠澳大桥后的又一世界级超大“隧、岛、桥”集群工程。一航局是唯一全部参与桥、岛、隧施工的单位,承建了世界最大钢圆筒结构人工岛、世界最长最宽钢壳沉管隧道等多项控制性工程。
研发并应用“钢圆筒围堰快速成岛”技术、DSM穿透硬层处理技术等先进技术,打造“一航津安1”“一航津平2”等大国重器,积极培养工匠型工人、培育产业化班组,全面助力高质量发展。
G0711乌鲁木齐至尉犁高速公路

一航局承建标段是G0711的起始段,线路全长约30.885千米。段内主要是路基、涵洞、桥梁、路面及房建施工等。
建立并完善数字化钢筋加工场,成立多个科研技术攻关小组,质量上,依据总承包管理制度要求统一管理,施工现场和临时场站,按要求落实标准化,并推进设备与环保管理同步落实到位。
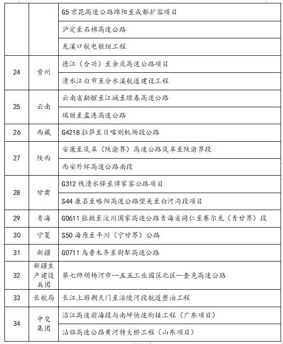
沿江高速前海段与南坪快速衔接工程(广东项目)

位于广东省深圳市核心区域深圳前海,是粤港澳大湾区的核心节点。一航局主要负责南坪二期西延AB、CD匝道处盾构施工外全部施工。
CD隧道段跨宝安大道拟采用顶管法施工,矩形顶管断面尺寸目前为世界第二,主要穿越砾质黏土、全强风化花岗岩,目前在全强风化花岗岩地质中顶推大断面矩形顶管尚属首例。(转载请注明见道网 www.seetao.com )见道网工程栏目编辑/桑晓梅




评论
写点什么吧~