2021年12月3日,广西壮族自治区公共资源交易中心发布梧州-乐业公路乐业至望谟(乐业段)高速公路融资+工程总承包招标中标候选人公示,中交二公局、中铁一局、中交一公局、广西路桥等9家单位中标,项目概算总投资额约为128亿元。乐业至望谟(乐业段)高速公路已于2020年12月3日举行开工仪式。
项目概况
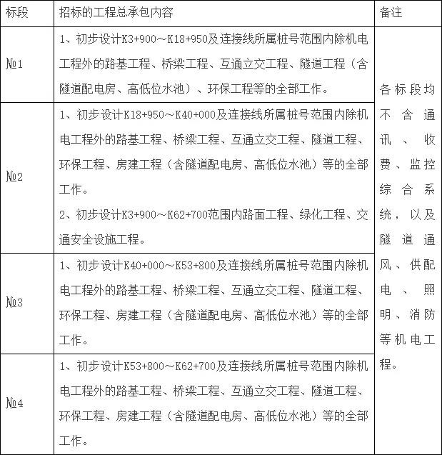
梧州-乐业公路乐业至望谟(乐业段)高速公路属于《广西高速公路网规划(2018-2030 年)》规划布局中的横5线,位于百色市北部的乐业县。拟建项目起于乐业县新化镇谐里村附近,路线自东向西布线,与已建成的乐业至百色高速交叉,跨过规划的黄桶至百色铁路,之后依次经过乐业县城、花坪镇、雅长乡,终点位于雅长乡三寨村红水河(省界),接贵州段罗甸至望谟高速蔗香支线终点预留的接线线位。路线主线全长约58.802km(不含谐里互通双T连接线1.4km),采用双向四车道高速公路建设标准,设计速度为 100km/h,路基宽度26.0m,项目概算总投资额约为128亿元。全线主线设置隧道22578.5m/19座、桥梁23980m/42座,桥隧比79.1%;全线设置互通立交3处,其中枢纽互通立交1处、一般落地式互通2处;设置服务区1处、停车区1处,匝道收费站2处、养护工区1处。合同工期36个月,缺陷责任期24个月。

中标信息

见道网贺中交二公局东萌工程有限公司、广西桂秦公路工程有限公司、中交第二公路工程局有限公司、中铁一局集团有限公司、广西桂秦公路工程有限公司、中交一公局第四工程有限公司、广西桂秦公路工程有限公司、广西路桥工程集团有限公司、广西桂秦公路工程有限公司喜提订单!(转载请注明见道网www.seetao.com)见道网工程栏目编辑/桑晓梅
评论
写点什么吧~