日前,广东清远市人民政府发布了《清远市综合交通运输体系发展“十四五”规划》(以下简称“规划”),对铁路轨道、公路、港航、民航和枢纽站等重点项目进行细化,定调清远未来5年的交通规划发展动向。


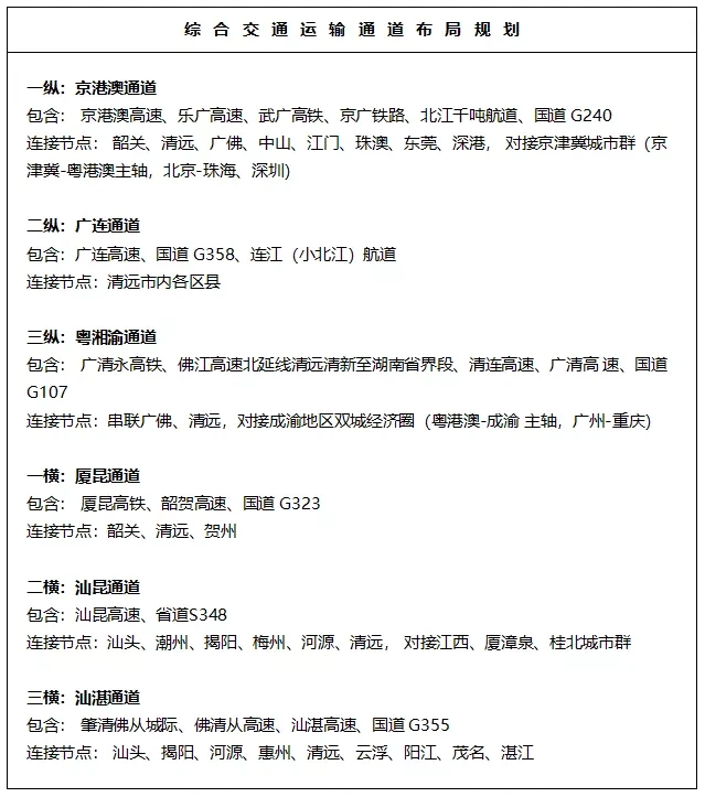
根据规划,在“十四五”期间,要实现“三纵三横”的综合交通运输大通道和“三铁一通一航,六纵四横二联”的综合交通网络体系的建设目标;实现广清中心 “半小时生活圈”和入珠融湾“123交通时空圈”,大力发展广清一体化和粤港澳大湾区北缘门户枢纽城市建设。

从文件中可知,清远交通“十四五”规划实施八大重点工程,具体建设项目185个,计划投资1033.2 亿元。

这么多项目,有哪些值得我们重点关注呢?
打造快速轨道交通客运体系
在铁路工程的规划中,可以看见近年来比较受关注的几条线路,除了刚刚提到的广清永高铁,还有广清城际、清远磁悬浮专线等。

从表中可以看到,广清永高铁项目在清远“十四五”期间的投资计划为380万,工程时间为2022-2026年,也就是说,最快的确可以在2022年开工。
广清城际清远至省职教城段目前还在建设中,其中的清远东站已经封顶;从投资分布看,预计在“十四五”期间能完成整个路段的建设,而据此前规划,大约在2024年可以建成。
而大家心心念念的清远磁悬浮专线也正在加紧作业,前不久小编才去过长隆主题公园站的施工现场,目前站台的主体部分和轨道已经成型,按照规划,预计2022年6月底即可建成实现车辆上线调试。
在公路工程的建设规划中,规划新建多条高速、国道和省道等,逐步完善清远与周边地市的通道建设,改善清远对外交通条件。

其中,广连高速、二广高速连州连接线的建成,一定程度缓解清连高速通行压力,在清远市内通行和出省通行可以错开选择,从而缓解交通压力,提高通行效率。
而备受关注的佛(山)清(远)从(化)高速公路北段—清远段,据悉也将在2022年投产。
规划中的公路工程建设,包括36条国道(其中新建4条,其余为路面升级改造),57条省道(其中新建或续建11条,规划中5条,其余为路面升级改造),以及农村公路、桥梁改造、高速连接线等。
除此之外,清远“十四五”期间还规划建设厦昆高铁清远段、多条城际铁路,规划新增多条高速路线,其中包括京港澳高速改扩建工程。
按照规划,截至“十四五”期末,清远还将新增京港澳高速迳头镇出口、横石水镇出口等,共累计增加高速公路出入口约17个,清远高速公路出入口10公里覆盖率将提升至68%左右,上高速再也不用绕一大圈了。
完善北江等内河港航能级布局
在港口码头工程的规划中,截至“十四五”期末,清远将完成清远港区、英德港区码头规划建设和清远旅游客运码头等项目,推动清远水上客运和旅游产业发展。

而就在4月22日,清远旅游客运码头公布了最终选址,位于清城区北江南岸、伦洲大桥下游约278米处,总规划岸线500米。规划表显示,该项目的工程时间为2022-2026年,不出意外的话,2022年之内可以正式动工建设。
据了解,码头项目后方建设总用地面积约8534㎡,主要建设客运中心。项目建成之后,将开通城市水上观光航线,与清远现有旅游资源融合,“北江夜游”或将迎来全新体验。
此外,在计划表里,小编还看到了4个规划中的民航机场,不过暂时都还没有投资计划,应该只是一个初步的规划,大家也可以适当期待一下清远以后的机场建设。

清远近年来都在逐步完善自身的综合交通运输网络,无论是铁轨、公路还是水路,都投入了大量的资金建设。
这些交通要道建成之后,清远市内不同地区间的时空距离将日渐缩短,清远与广州、佛山等周边地市的连接也将变得更为紧密便捷。同时,在这些交通轨道的加持下,广清一体化进程也将提速。(转载请注明见道网www.seetao.com)见道网战略栏目编辑/许生鹏、设计/王霞
评论
写点什么吧~