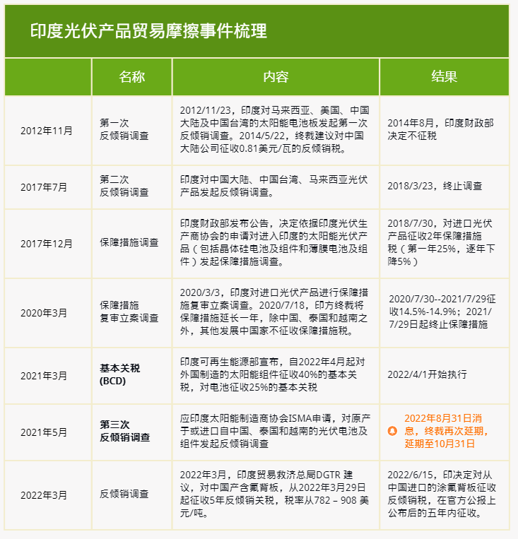
2022年8月31日,印度商工部发布最新消息称,原定于8月31日发布的关于对原产于或进口自中国、泰国和越南的光伏电池及组件的反倾销调查终裁结果,再次延期至10月31日发布。终裁结果屡屡延期发布,是坚定实施还是会黯然撤销?难以捉摸的印度政府估计也在加紧权衡个中利弊。
近年来,随着印度经济发展,由于能源消耗量大、能源结构发展不平衡等原因,当地环境问题愈加突出。在全球碳中和的共识下,印度对于可再生能源的需求日益旺盛,本土光伏产业保持着强劲的发展势头。当前,印度是继中国和美国之外唯一的10GW级以上的光伏市场,作为全球主要的光伏市场之一,印度有着丰富的光照资源,具备得天独厚的光伏发展条件。
政策及财政激励:刺激光伏装机需求
政策及财政补贴是推动印度光伏产业快速发展的重要因素。近年来,印度对光伏产业的支持政策陆续出台,直接带动国内本土光伏电池和组件制造的发展。
2021年4月,印度政府批准生产制造激励计划,承诺在五年内投入450亿卢比,以支持建立10GW的光伏综合制造厂,刺激光伏装机需求。2022年,最新的PLI计划已从450亿卢比增至2400亿卢比,推动光伏组件的本土化生产,不难看出印度政府想要大力促进国内光伏制造发展的决心。

印度政府认为,大量的进口光伏产品会给光伏供应链带来风险,针对光伏组件的PLI计划将激励印度本土的企业建立大型光伏制造厂,帮助印度逐渐摆脱依赖进口光伏产品的现状。当前印度光伏市场上超80%的组件来自中国,对中国进口依赖严重。而印度政府制定了2022年光伏累计装机量达到100GW的目标(截至2022年6月30日实际仅达到57.7GW),但目前印度本土的电池产能仅为4GW,组件产能为18GW,远未达到市场需求。

事实上,印度政府此前已颁布多项措施扶持国内光伏产业发展,但推进程度并不如预期,多种现实因素仍阻碍印度在短时间内完成计划目标。此次印度政府的PLI激励计划无疑为印度光伏产业参与者打了一剂强心针。PLI计划将每个投标者的光伏项目装机容量限制在10GW,将可以让更多光伏制造业新玩家参与进来,创造更多就业机会。如激励计划顺利落地,还将为印度制造业的发展带来多重积极影响,如增加政府财政收入、减少进口依赖、提升出口量、增加就业岗位等。
认证限制:进入印度光伏市场的昂贵入场券
随着国内光伏装机量的逐步增长,印度对光伏产品的质量把控也越来越严格。自2018年起,进口光伏产品被纳入强制认证范畴,必须通过印度标准局的测试,获取BIS认证。

BIS是印度标准局的简称,具体负责产品认证工作。凡列入强制认证范围的产品,都需要按照印度产品标准获得BIS认证证书才能进入印度市场。由于其高昂的认证费用,BIS认证被称为进入印度光伏市场的最昂贵的“入场券”。目前,由于当地认证实验室能力不足、疫情影响等原因,针对组件、逆变器等光伏产品的BIS认证屡次延期。
除了设置BIS认证限制,印度还通过“印度制造”优先采购、ALMM清单等政策限制海外光伏产品的进口,印度政府想早日贴上“印度制造”标签的雄心壮志显露无疑。“印度制造”政策要求,对于政府和中央公用事业单位开发的并网光伏项目,光伏组件须100%本土制造。
而ALMM清单内容也一度在不断更新,甚至要求申请ALMM认证的制造商必须先获得BIS认证。目前ALMM法令实施已延期4次,原本计划从4月1日起实施的ALMM将被延期6-10个月。
启动贸易保护:课征防卫性关税
2020年7月,15%保障税到期,印方决定将保障税延期1年至2021年7月。2021年3月印度可再生能源部MNRE正式宣布从2022年4月开始对所有海外进口光伏电池和组件征收基本关税(BCD),其中光伏组件税率为40%,电池税率为25%。
2021年5月,应印度太阳能制造协会(ISMA)提出的申请,印度对原产于或进口自中国、泰国和越南的光伏电池及组件发起了第三次反倾销调查。此前终裁结果迟迟未出,原定于2022年5月发布的终裁结果一再延期,从5月至8月,再延期至最新的10月,是否要实施征税对于印度政府来说似乎是一个极大的挑战。

印度想通过对进口光伏产品加征关税,以达到保护本土光伏产业发展的目的。但实际上,征收税收后似乎既没有给生产商带来好处,也没有鼓励对制造业的新投资,反而推高了光伏参与者的投资成本。印度实施基本关税后,额外的关税成本对生产商和印度本土制造商来说都是难以承受的,只能通过上涨产品价格来转嫁成本,这就直接导致印度光伏组件进口量下降,光伏装机进度也将面临放缓的形势。
但从长期来看,光伏发电是印度发展可再生能源的重要组成部分。近期几家印度“央企”也进军光伏产业,拟建垂直一体化制造厂,旨在建立本土光伏制造基地。尽管各类支持政策、激励计划、贸易保护政策多次反复,存在诸多不确定性,但印度政府本身想要发展本土光伏产业的雄心并未动摇,预计仍将持续向2022年实现累计光伏装机100GW的目标靠拢。受制于资金、技术发展、人才、原料供应等问题,印度的光伏产业发展落后于预期目标,仍难以摆脱对中国光伏产品的依赖。总体而言,印度仍是一个发展潜力巨大的光伏发电市场。(转载请注明见道网www.seetao.com)见道网工程栏目编辑/邢文涛
评论
写点什么吧~