2023年11月28日,广西公共资源交易中心发布了隆林委乐至革步公路二期工程项目融资+工程总承包中标候选人公示,具体情况如下:

隆林委乐至革步公路二期工程
该项目地处广西壮族自治区百色市隆林各族自治县境内。本项目路线总体由东向西布设,沿线穿越隆林县平班镇、新州镇、者浪乡、猪场乡及革步乡所辖区域。项目起于平班镇那他屯附近,顺接隆林委乐至革步公路二期工程主线止点,向西经共和村、大树脚屯、谭右屯、那谷屯、者浪乡、隆王屯、马用村、岭皓屯、羊街村,止于隆林县革步乡卦白屯东侧城,设枢纽立交接兴义至广南高速公路,项目里程全长41.1公里。


本项目路线全部位于百色市隆林县境内,全线设桥15390.2m/40座,其中特大桥2355.2m/2座,大桥12746.76m/35座,中桥288.24m/3座;设隧道10629m/10座+明洞85m/1座,其中特长隧道3902.5m/1座,长隧道2922.5m/2座,中隧道2752.50 m/4座,短隧道1051.50 m/3座。设者浪、蒙里2座立交,服务区1处,停车区1处。项目概算总投资额约为74.8亿元。关键词:工程施工、工程新闻、工程建设资讯
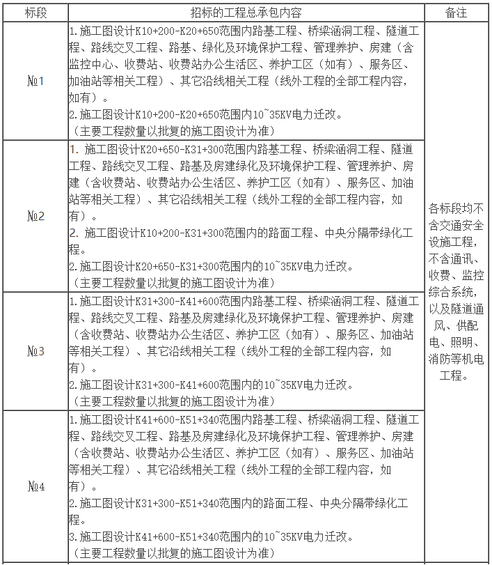
标段划分:本项目共分为5个标段建设,详情如下:


中标结果
№1标段第一中标候选人:中铁一局集团有限公司/广西桂秦公路工程有限公司,投标报价14.2亿元;№2标段第一中标候选人:中交第四航务工程局有限公司,投标报价:14.28亿元;№3标段第一中标候选人:保利长大工程有限公司,投标报价:13.04亿元;№4标段第一中标候选人:中交第二航务工程局有限公司、中交二航局第四工程有限公司,投标报价:12.15亿元;№5标段第一中标候选人:广西交投商贸有限公司/广西交通投资集团石油销售有限公司,投标报价:20.6亿元。(此文出自见道官网www.seetao.com未经允许不得转载否则必究,转载请注明见道网+原文链接)见道网战略栏目编辑/赵娥
评论
写点什么吧~