2023年12月9日,天津市交通运输委员会发布了京津塘高速公路天津段改扩建工程施工招标-中标候选人公示,详情如下:

京津塘高速公路天津段
建设规模:本项目起点位于既有京津塘高速公路津冀界K41+840处,终点位于京津塘高速公路塘沽收费站出站口K138+680处,途径天津市武清区、北辰区、东丽区及滨海新区,既有高速公路两侧拓宽改建,路线全长约96.84公里。采用高速公路标准建设,设计速度120公里/小时,其中津冀界至塘沽西互通段长约90.7公里采用双向八车道,路基宽42.0米;塘沽西互通至塘沽收费站段长约6.1公里采用双向六车道,路基宽34.5米。

全线原位改建泗村店、杨村、下朱庄、宜兴埠、金钟、机场、港城、塘沽西8处互通式立交,新建武清l处互通式立交,利用大王古北辰开发区2处互通式立交。新建服务区1处,改建服务区2处。全线设置特大桥16617米/2座;大桥1127米/4座;中、小桥1109米/31座,桥梁占比19.48%;通道接长74道;涵洞接长204道。设置分离式立交33座。与铁路与轨道交叉8处,其中,下穿既有铁路4处,上跨既有铁路2处,上跨既有轨道交通2处.关键词:工程新闻、工程建设资讯、工程施工
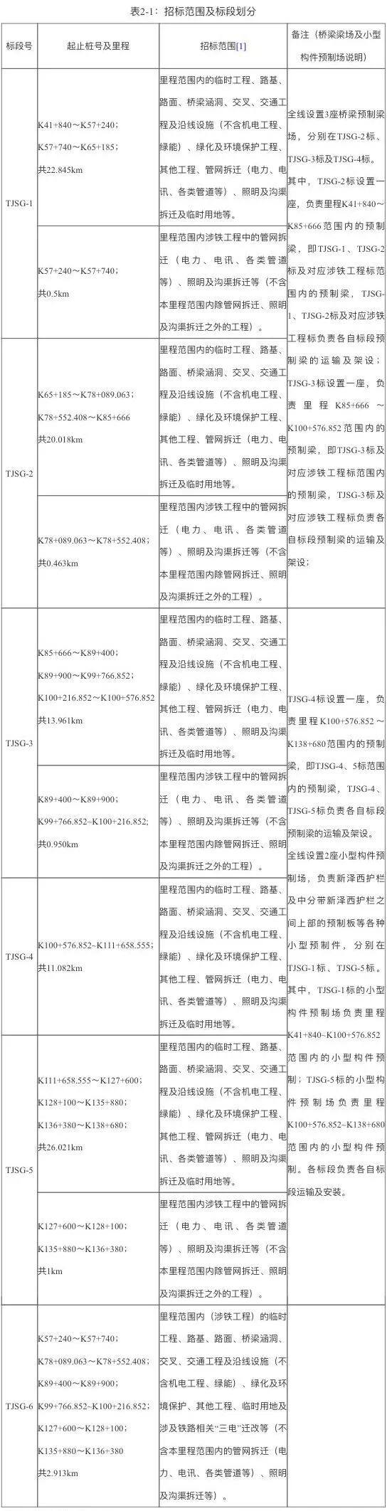
标段划分

中标信息
TJSG-1标段第一中标候选人:中交路桥建设有限公司,投标报价16.2亿元;TJSG-2标段第一中标候选人:中交第二公路工程局有限公司,投标报价:21.78亿元;TJSG-3标段第一中标候选人:中交第二航务工程局有限公司,投标报价:16.87亿元;TJSG-4标段第一中标候选人:中交第三公路工程局有限公司,投标报价:9.94亿元;TJSG-5标段第一中标候选人:中交一公局集团有限公司,投标报价:16.9亿元;TJSG-6标段第一中标候选人:中铁十八局集团有限公司,投标报价:4.23亿元。(此文出自见道官网www.seetao.com未经允许不得转载否则必究,转载请注明见道网+原文链接)见道网战略栏目编辑/赵娥
评论
写点什么吧~