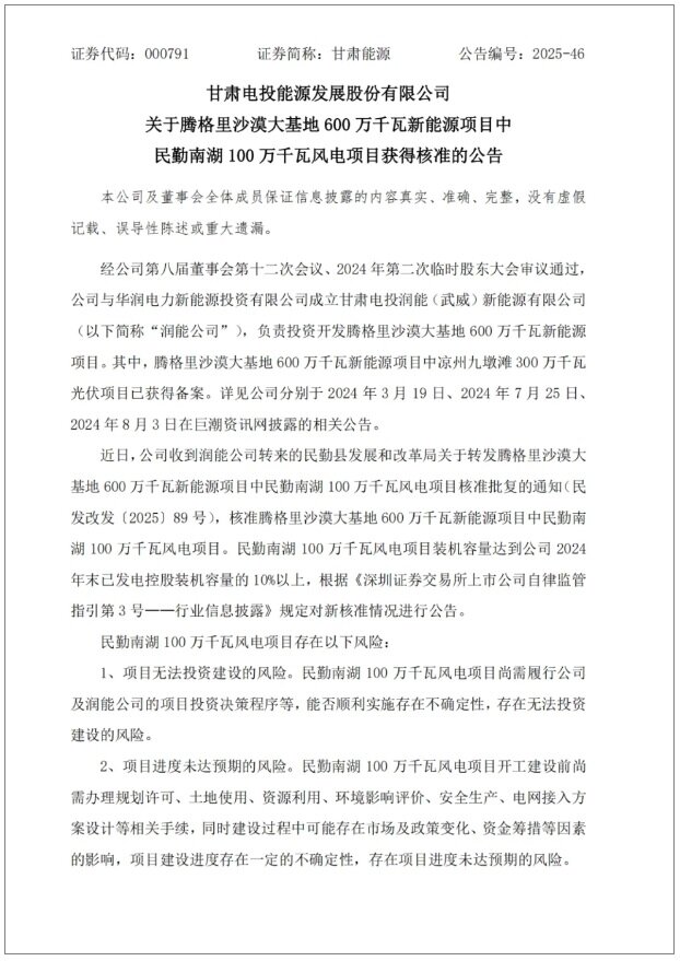
见道网获悉,2025年7月18日晚,甘肃电投能源发展股份有限公司发布《关于腾格里沙漠大基地600万千瓦新能源项目中民勤南湖100万千瓦风电项目获得核准的公告》。根据公告,2025年7月18日,甘肃能源收到甘肃电投润能(武威)新能源有限公司转来的民勤县发展和改革局关于转发腾格里沙漠大基地600万千瓦新能源项目中民勤南湖100万千瓦风电项目核准批复的通知,核准腾格里沙漠大基地600万千瓦新能源项目中民勤南湖100万千瓦风电项目。
民勤南湖100万千瓦风电项目装机容量达到公司2024年末已发电控股装机容量的10%以上。公告指出,甘肃能源与华润电力新能源投资有限公司成立润能公司,负责投资开发腾格里沙漠大基地600万千瓦新能源项目。其中,腾格里沙漠大基地600万千瓦新能源项目中凉州九墩滩300万千瓦光伏项目已获得备案。据了解,甘肃电投腾格里沙漠600万千瓦新能源大基地项目是“十四五”时期规划实施的国家重点项目。
2025年2月26日,武威市自然资源局公示腾格里沙漠基地自用600万千瓦新能源民勤南湖100万千瓦风电项目用地预审与选址。根据披露,该项目位于民勤县南湖镇公地民南路东侧,建设100万千瓦风电项目,安装160台6.25MW风电机组及其机组变电站。

民勤100万千瓦风光电一体化项目是国家“十四五”第三批“沙戈荒”大型风光电基地项目之一,规划建设风电50万千瓦、光伏50万千瓦,采用风光同场的布局方案,配套建设升压站及储能设施,目前,已取得限制性因素排查、用地预审、社会稳定性风险评估等关键支撑性文件。项目建成后,有效推动武威地区经济建设、绿色发展,也为甘肃电投集团建设百万千瓦级“沙戈荒”大型风光电项目积累宝贵经验。
据了解,该项目公司甘肃电投民勤新能源有限公司由甘肃电投能源发展股份有限公司与中国电力工程顾问集团西北电力设计院有限公司、中船海装风电有限公司、中能建建筑集团有限公司合作设立。
需要注意的是,公告披露了民勤 100 万千瓦风光电一体化项目存在以下风险:
项目无法投资建设的风险。民勤 100 万千瓦风光电一体化项目尚需履行公司及合资公司的项目投资决策程序等,能否顺利实施存在不确定性,存在无法投资建设的风险。
项目进度未达预期的风险。民勤 100 万千瓦风光电一体化项目开工建设前尚需办理规划许可、土地使用、资源利用、环境影响评价、安全生产、电网接入方案设计等相关手续,同时建设过程中可能存在市场及政策变化、资金筹措等因素的影响,项目建设进度存在一定的不确定性,存在项目进度未达预期的风险。
项目未达到预期收益的风险。民勤 100 万千瓦风光电一体化项目可能受包括但不限于政策法规、宏观经济、行业竞争、行业周期、市场变化、投资成本、价格波动、市场需求、经营管理等因素影响,存在未能达到预期收益风险。(此文出自见道官网www.seetao.com未经允许不得转载否则必究,转载请注明见道网+原文链接)见道网新能源栏目编辑/杨贝华
评论
写点什么吧~