中国建筑将着手全面起诉中国恒大。据了解,中国建筑与恒大集团业务往来十分密集,而恒大在总承包商选择方面是钟爱中国建筑,与中建三局、中建五局、中建四局等二级公司都是战略合作伙伴关系,中建有很多恒大的应收款,都是无法兑付的商票,手里抓了一大把恒大在建项目,恒大爆了影响很大。

网传恒大部分战略合作伙伴
2021年中报恒大集团共计有9551亿元应付贸易账款及其他应付款项,约占其总负债的50%,可见恒大集团的供应链融资规模巨大。财报中,还有巨无霸的央企建筑公司,未披露恒大的应收款项,譬如传闻的中国建筑应收恒大400亿,并未在中国建筑的公告中发现
如果恒大集团宣告破产,根据债务清偿的顺序,处于劣势地位;届时总承包商将面临巨大损失。
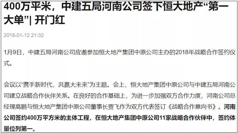
11月份,中建五局因为建筑施工合同纠纷起诉中国恒大;2018年中建五局河南公司签下恒大地产400万平米的第一大单,变成了现在的“第一大坑”。

2018年中建五局签了恒大地产第一大单,现在变第一天坑
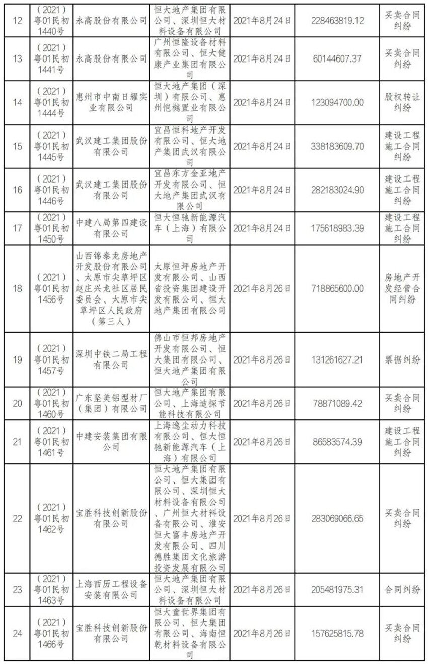
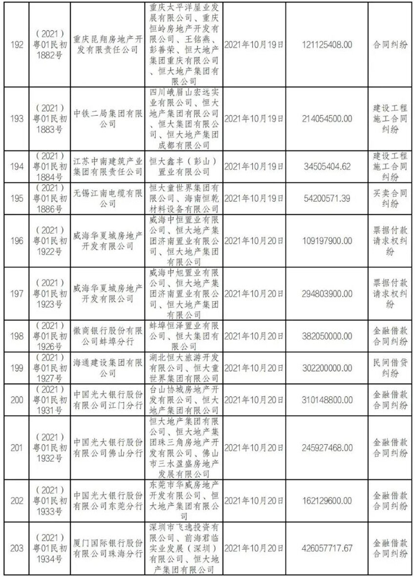
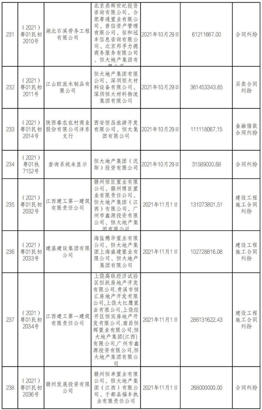
如果恒大债务危机持续恶化,为了保全资产,中国建筑全面起诉恒大也在情理之中。下表是截止是12月9日恒大系列案件清单,其中施工合同纠纷中国建筑占了50起以上,牵涉最多的是中建五局。(转载请注明见道网www.seetao.com)见道网工程栏目编辑/贺玉







































评论
写点什么吧~