2022年4月13-14日,广东省发改委相继发布了关于新建粤东城际铁路一环一射线揭阳南至揭阳段、潮州东至汕头段、潮汕机场至揭阳南段、潮州东至潮汕机场段4个项目可行性研究报告审批前公示,公示期满可研即将批复。
据介绍,粤东城际铁路一环一射线共由5条线路组成,其中汕头至潮汕机场段可研已于2021年底获批,先期段已开工。至此,粤东城际铁路项目可研全部获批。


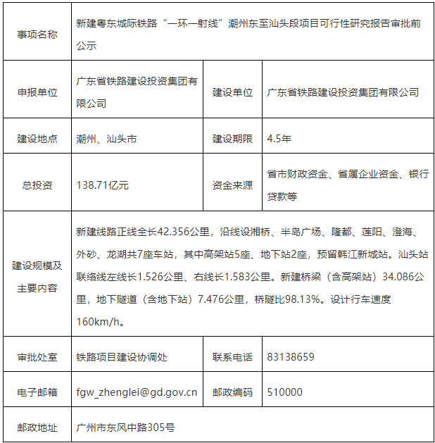
潮州东至汕头段
新建线路正线全长42.356公里,沿线设湘桥、半岛广场、隆都、莲阳、澄海、外砂、龙湖共7座车站,其中高架站5座、地下站2座,预留韩江新城站。汕头站联络线左线长1.526公里、右线长1.583公里。新建桥梁(含高架站)34.086公里,地下隧道(含地下站)7.476公里,桥隧比98.13%。设计行车速度160km/h。项目总投资138.71亿元,建设工期4.5年。

揭阳南至揭阳段
新建线路正线全长12.242公里,沿线设黄岐山、岐宁、揭阳共3座车站,其中高架站1座、地下站1座、地面站1座。新建桥梁(含高架站)6.295公里,地下隧道(含地下站)4.464公里,桥隧比87.9%。设计行车速度160km/h。项目总投资42.94亿元,建设工期4.5年。

潮汕机场至揭阳南段
新建线路正线全长15.520公里,沿线设砲台、渔湖、长美、揭阳南站共4座车站,其中高架站3座、地下站1座。新建桥梁(含高架站)10.275公里,地下隧道(含地下站)5.049公里,桥隧比98.74%。设计行车速度160km/h。项目总投资55.71亿元,建设工期4.5年。

潮州东至潮汕机场段
新建线路正线全长24.636公里,沿线设潮州东、如意、浮洋、潮汕、揭阳机场T2(预留)、潮汕机场共6座车站,其中高架站3座、地下站3座。新建桥梁(含高架站)17.376公里,地下隧道(含地下站)7.047公里,桥隧比99.14%。设计行车速度160km/h。项目总投资92.69亿元,建设工期4.5年。(转载请注明见道网www.seetao.com)见道网工程栏目编辑/贺玉婷
评论
写点什么吧~