近日,国家发改委批复粤港澳大湾区城际铁路建设规划,同意在粤港澳大湾区有序实施一批城际铁路项目。根据获批规划,粤港澳大湾区近期建设项目总投资约4741亿元,资本金比例50%、计2371亿元。规划建设13个城际铁路和5个枢纽工程项目,总里程约775公里。
南沙至珠海(中山)城际(原地铁18号延长线)走向,18号线北延花都段,南延中山珠海段,经翠亨新区马鞍岛站、中山站、翠亨站接入珠海!

规划目标
近期到2025年,大湾区铁路网络运营及在建里程达到4700公里,全面覆盖大湾区中心城市、节点城市和广州、深圳等重点都市圈;
远期到2035年,大湾区铁路网络运营及在建里程达到5700公里,覆盖100%县级以上城市。
近期规划建设13个城际铁路和5个枢纽工程项目,总里程约775公里,形成主轴强化、区域覆盖、枢纽衔接的城际铁路网络。
珠西地区布局以江门、珠海鹤洲、中山北站为主,珠海、中山、蓬江、横琴站为辅的“三主四辅”枢纽。
与港澳口岸衔接方案:,支持粤澳新通道(青茂口岸)连接通道与广珠城际铁路在珠海站内连接,促进澳门融入国家铁路网络。

原地铁18号延长线、中南虎城际,列入近期建设项目
从近期建设项目表上可清晰看见,中南虎城际和原地铁18号延长线正式获批,并列入近期建设项目表上!
中南虎城际中山至塘厦段总长63公里,投资222亿元,经中山、南沙、塘厦;
南沙至珠海(中山)城际总长79公里,投资486亿元,经南沙、中山、珠海;


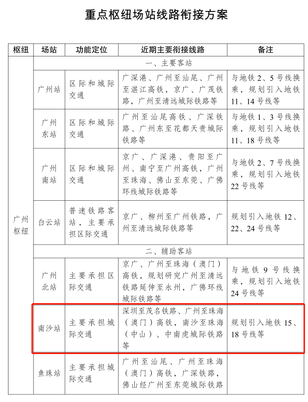
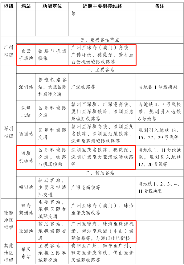
重点枢纽场站线路衔接方案
关于重点枢纽衔接上,途径中山的深圳至茂名铁路将衔接到广州枢纽的南沙站、深圳枢纽的深圳机场站;广州至珠海(澳门)高铁经广州南沙站、广州白云机场站珠海站。
原地铁18号延长线、中南虎城际项目建成后,将进一步缓解现有交通压力,推动粤港澳大湾区的深化发展。(转载请注明见道网www.seetao.com )见道网工程栏目编辑/贺玉婷
评论
写点什么吧~