2022年10月21日,《新建粤东城际铁路一环一射线项目施工总价承包》中标候选人公示在广州公共资源交易平台发布。据悉,该项目全线即将进入正式施工阶段,计划工期4.5年。

据介绍,此前,粤东城际铁路先期实施工程潮汕机场站YDZH-1标、汕头至潮汕机场段龙湖附中站YDZH-2标、潮汕机场至揭阳南段揭阳南站YDZH-3标、潮州东至潮汕机场段浮洋站YDZH-4标、揭阳南至揭阳段岐宁站YDZH-5标已相继开工建设。
粤东城际铁路项目
粤东城际铁路项目位于广东省粤东地区,连接汕头、揭阳、潮州三市,近期实施汕头至潮汕机场段、潮州东至潮汕机场段、潮汕机场至揭阳南段、潮州东至汕头段以及揭阳南至揭阳段,线路总长约140.504km。项目建设总工期为4.5年。
招标范围
新建粤东城际铁路一环一射线汕头至潮汕机场段、潮州东至潮汕机场段、潮州东至汕头段、潮汕机场至揭阳南段、揭阳南至揭阳段项目工程不含已招标的YDZH-1/2/3/4/5/6标工程及汕头站代建工程。
标段划分
本项目工程划分为2个标段,标段号:分别为YDZH-7、YDZH-8。
YDZH-7标主要工程内容为汕头至潮汕机场段、潮汕机场至揭阳南段和揭阳南至揭阳段站前、站后工程以及5个项目的铺轨工程。
YDZH-8标主要工程内容为潮州东至潮汕机场段和潮州东至汕头段站前、站后工程,不含铺轨。

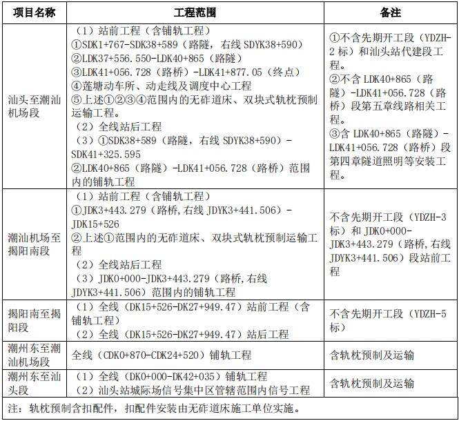
YDZH-7标主要范围和工程内容

YDZH-8标主要范围和工程内容
中标信息
1、YDZH-7标
第一中标候选人:中国铁建股份有限公司、中铁十七局集团有限公司、中国铁建电气化局集团有限公司、中铁城建集团有限公司、广东华隧建设集团股份有限公司、中铁十二局集团有限公司、中铁十四局集团有限公司组成的联合体,投标价147.6亿元。
2、YDZH-8标
第一中标候选人:中国中铁股份有限公司、中铁南方投资集团有限公司、中铁一局集团有限公司、中铁四局集团有限公司、中铁广州工程局集团有限公司、中铁电气化局集团有限公司、中铁二局集团有限公司、广东水电二局股份有限公司组成的联合体,投标价143.3亿元。(转载请注明见道网www.seetao.com)见道网工程栏目编辑/贺玉婷
评论
写点什么吧~