2022年6月27日,广西公共资源交易中心发布百色巴马机场高速公路融资+工程总承包招标公告,所属行业公路,招标人广西百马机场高速公路有限公司,项目概算总投资额约为51.67亿元。

项目概况
百色巴马机场高速公路路线起于田东县朔良镇那达村附近,设朔良北枢纽互通式立交衔接巴马—凭祥公路,自东北往西南,经田东县义圩镇、那拔镇、田阳区 玉凤镇,终于田阳区百育镇百慢村附近,设田阳枢纽互通立交 衔接百色市南北过境线公路,主线全长 33.167 公里。全线设置朔良北、那拔、田阳互通式立交 3 处,其中朔良 北互通和田阳互通为枢纽互通式立交,那拔互通为一般互通式立交。


技术标准
本项目主线采用双向四车道高速公路标准建设,双向四车道建设标准,路基宽度26米,设计时速100公里/小时;全线设互通式立交3处,服务区1处,收费站1处,总建筑面积 15754 平方米;主线桥梁6686m/15座,含特大桥1743.25米/1座,大桥4843.75米/13座,中桥99米/1座,5851.875m /4座隧道,含长隧道5194.8米/3座,中隧道657.075米/1座,桥隧比约39.33%,全线占地约3687.82亩。关键词:工程新闻、工程施工、工程建设资讯
招标范围与标段划分
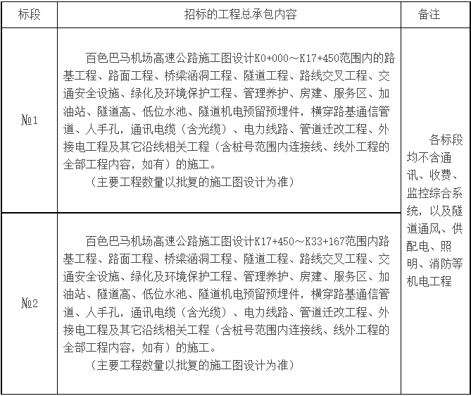
百色巴马机场高速公路融资+工程总承包分为2个标段,即№1、№2标段,具体见下表:

招标文件的获取和递交
有意参加投标者请于2022年6月27日至2022年7月4日登陆广西壮族自治区公共资源交易中心网站,按广西壮族自治区公共资源交易中心网站规定的流程办理免费下载招标文件及、工程量固化清单及电子版图纸。投标文件递交的截止时间为2022年7月18日。(转载请注明见道网www.seetao.com)见道网工程栏目编辑/赵娥、设计/王霞
评论
写点什么吧~